
2023 年 3 月 17 日,有關部門批準發布的 《生活飲用水標準檢驗方法》(GB/T 5750-2023)將于 2023 年 10月1日起正式實施。

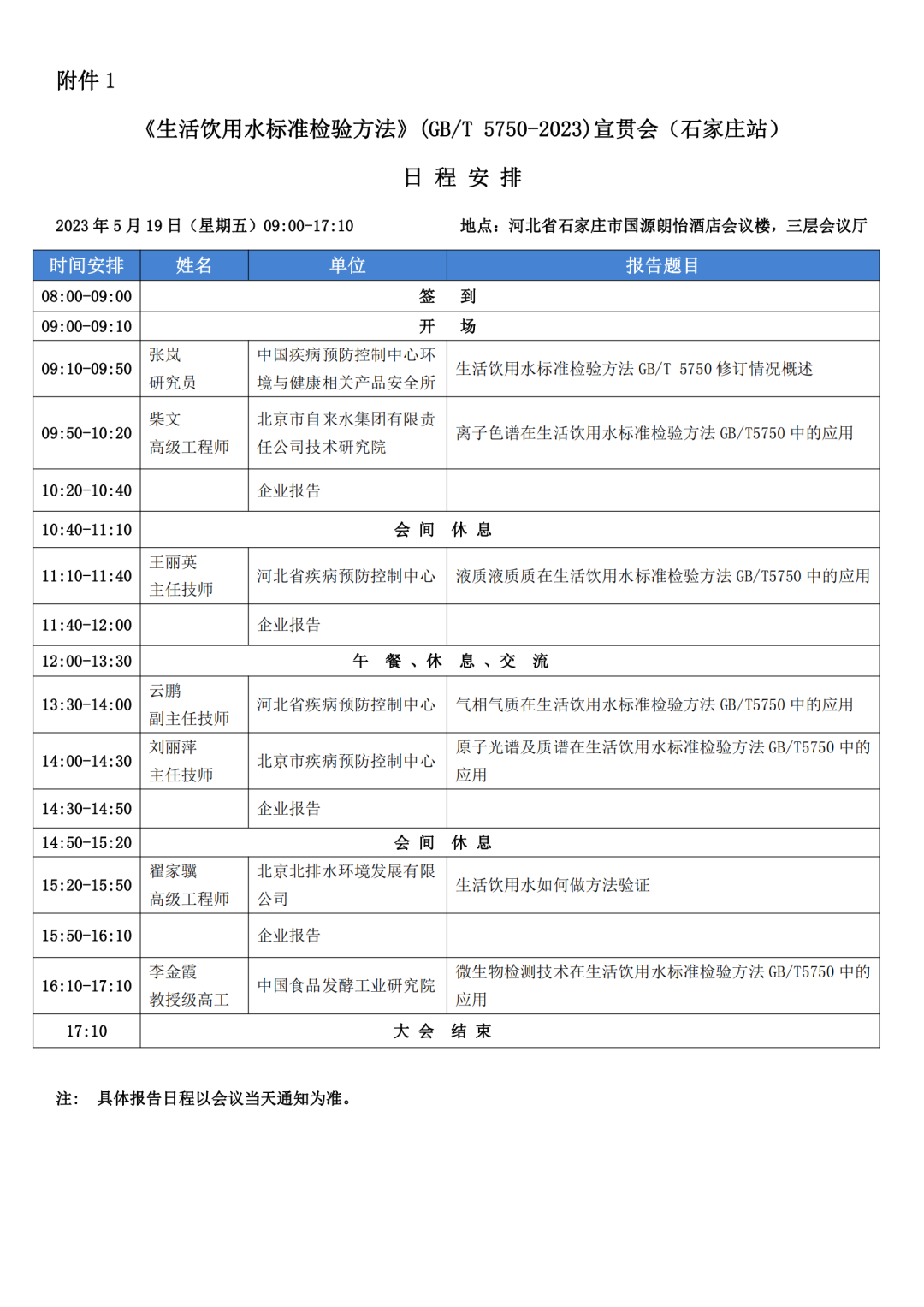
因新版標準的各項指標修訂變化較大,為促進生活飲用水領域相關工作者盡快熟悉標準及方法,為相關科技工作者搭建技術交流的平臺,北京理化分析測試技術學會水質檢測專業委員會定于 2023 年 5 月 19 日(星期五),在河北省石家莊市舉辦“《生活飲用水標準檢驗方法》(GB/T 5750-2023)宣貫會”,屆時將邀請水質檢測分析行業相關專家作大會報告。中儀宇盛作為北京理化分析測試技術學會水質檢測專業委員會首屆理事會理事單位以及本次會議的贊助商,也會攜新品水質相關展機亮相宣貫會。

日前,參與宣貫會的水質檢測專業委員會秘書長李曙光老師、水質專家翟家驥老師、副秘書長趙敬東老師,蒞臨中儀宇盛總部參觀指導。各位老師參觀了中儀宇盛的研發中心、應用中心,對于實驗室前處理設備、便攜式檢測設備、在線前處理設備等產品給予了充分肯定。


臨別前,水質檢測專業委員會秘書長李曙光老師、水質專家翟家驥老師、副秘書長趙敬東老師對目前公司的發展現狀和現有產品都給予了高度的評價,同時還表示對國產品牌中儀宇盛的未來發展充滿信心。

至此,中儀宇盛誠邀各位老師,共赴石家莊市鹿泉區上莊大街 288 號,國源朗怡酒店,參加5月19日的新標宣貫會,與多位水質專家老師,線下交流學習!
